Ihr Vertriebsteam hat gerade Stunden damit verbracht, „verifizierte” Kontakte anzurufen, nur um auf unterbrochene Leitungen, zurückgewiesene E-Mails und potenzielle Kunden zu stoßen, die schon vor Monaten weitergezogen sind. Das ist die Realität des B2B-Datenverfalls: die allmähliche Verschlechterung der Kontaktgenauigkeit, von der jede Datenbank betroffen ist.
In diesem Leitfaden erfahren Sie, was B2B-Daten sind, warum sie veralten, woher sie stammen und wie Sie den richtigen Beschaffungsansatz für Ihr Unternehmen wählen.
Was sind B2B-Daten?
B2B-Daten beziehen sich auf Geschäftsinformationen über Unternehmen und ihre Mitarbeiter, mit denen Vertriebs- und Marketingteams die richtigen potenziellen Kunden identifizieren, erreichen und ansprechen können.
Moderne B2B-Daten umfassen fünf Kernarten: Firmografische Daten (Unternehmensgröße, Branche, Umsatz), Technografische Daten (verwendete Software und Technologien), Verhaltenssignale (Anzeichen dafür, dass sie nach Lösungen suchen), Chronografische Daten (wichtige Ereignisse wie Finanzierungsrunden) und Kontaktinformationen (E-Mail-Adressen, Telefonnummern, Berufsbezeichnungen).
Die Herausforderung: Kontaktdaten veralten mit einer Rate von 22,5 % pro Jahr (etwa 2,1 % pro Monat). Statische Kontaktlisten sind innerhalb weniger Monate veraltet, da Fachkräfte den Arbeitsplatz wechseln, E-Mails zurückkommen und Telefonnummern nicht mehr gültig sind.
Aus diesem Grund sind moderne GTM-Teams (Go-to-Market) vom einmaligen Kauf von Listen zu Echtzeit-Datenfeeds übergegangen. Durch automatisierte Anreicherung bleibt Ihr CRM auf dem neuesten Stand, da Datensätze aktualisiert werden, wenn potenzielle Kunden ihre Position oder ihr Unternehmen wechseln. So stellen Sie sicher, dass Ihre Kontaktaufnahme korrekt bleibt und Ihre Absenderreputation geschützt ist.
Die fünf Arten von B2B-Daten
Wenn Sie die verschiedenen Arten von B2B-Daten verstehen, können Sie besser entscheiden, welche Informationen für Ihre spezifischen Geschäftsziele am wichtigsten sind.
1. Identitätsdaten (Kontaktinformationen)
Identitätsdaten umfassen die grundlegenden Kontaktdaten, die erforderlich sind, um potenzielle Kunden zu erreichen:
- Vollständige Namen und Berufsbezeichnungen
- E-Mail-Adressen (beruflich und privat)
- Telefonnummern (Durchwahl und Mobilfunknummer)
- URLs von LinkedIn-Profilen
- Unternehmenszugehörigkeiten und Berichtsstrukturen
Wichtige Erkenntnis: Kontaktdaten ändern sich häufig (30–40 % jährlich in wachstumsstarken Branchen wie Technologie, Gesundheitswesen und professionelle Dienstleistungen), aber LinkedIn-Profil-URLs bieten eine stabile Kennung, die auch bei Jobwechseln bestehen bleibt. Datenteams verwenden Profil-URLs als Primärschlüssel, um einzelne potenzielle Kunden während ihrer gesamten Karriere zu verfolgen, sodass Sie auch bei Änderungen von E-Mail-Adressen und Telefonnummern Kontinuität gewährleisten können.
2. Firmografische Daten (Unternehmensmerkmale)
Firmografische Daten beschreiben die Kernmerkmale von Organisationen:
- Unternehmensgröße (Mitarbeiterzahl, Jahresumsatz)
- Klassifizierung nach Branchen und Unterbranchen
- Geografische Standorte und Hauptsitz
- Gründungsdatum und Unternehmensalter
- Eigentumsstruktur (börsennotiert, privat, Tochtergesellschaft)
- Wachstumsindikatoren (Einstellungsgeschwindigkeit, aktuelle Finanzierung)
Praktische Anwendung: Mit Firmographics können Sie Märkte segmentieren und Unternehmen identifizieren, die Ihrem idealen Kundenprofil (ICP) entsprechen. Wenn Sie beispielsweise Unternehmenssoftware verkaufen, können Sie nach Unternehmen mit Hunderten von Mitarbeitern und einem beträchtlichen Jahresumsatz im Technologie- oder Finanzdienstleistungsbereich filtern.
Anstatt sich auf veraltete Umsatzschätzungen (oft über ein Jahr alt) zu verlassen, legen führende Teams den Schwerpunkt auf Echtzeit-Signale wie Finanzierungsankündigungen und Einstellungswellen. Diese Indikatoren identifizieren Unternehmen, die sich in einer aktiven Wachstumsphase befinden und über ein verfügbares Budget verfügen.
3. Technografische Daten (Technologie-Stack)
Technografische Daten geben Aufschluss darüber, welche Software und Infrastruktur ein Unternehmen verwendet:
- CRM-Systeme (Salesforce, HubSpot, Microsoft Dynamics)
- Marketing-Automatisierungsplattformen (Marketo, Pardot, ActiveCampaign)
- E-Commerce-Plattformen (Shopify, Magento, WooCommerce)
- Cloud-Infrastruktur (AWS, Azure, Google Cloud)
- Geschätztes Technologiebudget und Vertragsverlängerungstermine
Strategischer Wert: Technographics ermöglichen eine präzise Zielgruppenansprache, indem sie Technologielücken und Ersatzmöglichkeiten aufzeigen.
Wenn Sie beispielsweise Software zur Vertriebsunterstützung verkaufen, bietet Ihnen die Kenntnis, dass ein Unternehmen Salesforce nutzt, aber keine E-Mail-Sequenzierungstools hat, einen klaren Einstiegspunkt. Ebenso hilft Ihnen die Vorhersage von Verlängerungszeiträumen dabei, den richtigen Zeitpunkt für die Kontaktaufnahme zu wählen, wenn Verträge zur Überprüfung anstehen.
4. Intent-Daten (Verhaltenssignale)
Intent-Daten erfassen Signale, die auf eine aktive Lösungssuche hinweisen – sowohl First-Party-Daten (direkte Interaktionen mit Ihrer Website) als auch Third-Party-Daten (Rechercheaktivitäten im gesamten Web):
- Website-Besuche und Muster der Inhaltsnutzung
- Aktivitäten auf Produktbewertungsseiten (G2, Capterra, TrustRadius)
- Suchverhalten und Keyword-Recherche
- Soziale Signale (Interaktion mit Wettbewerbern oder Branchendiskussionen)
- Stellenanzeigen für Positionen, die in der Regel Lösungen wie Ihre nutzen
Praktische Anwendung: Intent-Daten priorisieren Accounts mit hohen Signalen, die ein aktives Kaufinteresse zeigen.
Wenn ein Unternehmen beispielsweise innerhalb einer Woche dreimal Ihre Preisseite besucht, Vergleiche mit Wettbewerbern liest und eine Stellenanzeige für einen „Sales Operations Manager“ veröffentlicht, zeigt es damit eine starke Kaufabsicht. Diese Multi-Touch-Signale deuten auf eine aktive Evaluierung hin – die Antwortraten für Accounts mit hoher Kaufabsicht können deutlich höher sein als bei Kaltakquise.
5. Chronografische Daten (zeitbasierte Ereignisse)
Chronografische Daten verfolgen wichtige Ereignisse, die Kaufgelegenheiten schaffen:
- Finanzierungsrunden und Übernahmen (neue Budgetzuweisungen)
- Wechsel in der Führungsetage (Überprüfung der Technologieplattform)
- Produkteinführungen oder wichtige Ankündigungen
- Eröffnung oder Umzug von Büros
- Fusionen und Umstrukturierungen
Zeitlicher Vorteil: Diese Ereignisse schaffen ein enges Zeitfenster, in dem Unternehmen aktiv nach Lösungen suchen.
Ein Unternehmen, das gerade eine Serie-B-Finanzierung erhalten hat, verfügt beispielsweise wahrscheinlich über frisches Kapital, das für Wachstumsinitiativen vorgesehen ist. Ebenso überprüft ein neuer Vertriebsleiter in der Regel innerhalb der ersten Monate den Tech-Stack. Untersuchungen zeigen, dass eine zeitlich abgestimmte Kontaktaufnahme im Zusammenhang mit diesen Auslösern die Rücklaufquoten erheblich verbessern kann.
B2B-Datenverfall verstehen
B2B-Kontaktdatenbanken veralten schnell. Da KI-gesteuerte Automatisierung zum Standard wird, verschwenden veraltete Daten nicht nur Zeit, sondern verursachen auch finanzielle Verluste und Reputationsschäden in großem Umfang.
Die Realität des Datenverfalls
Untersuchungen zeigen, dass jährlich etwa 22,5 % der Kontaktdatensätze vollständig ungültig werden (monatliche Verfallsrate von 2,1 %). Bei der Messung teilweiser Änderungen sind die Auswirkungen jedoch weitaus größer:
Felder, die sich innerhalb von 12 Monaten ändern:
- Berufsbezeichnungen und Funktionen. 65,8 % der Kontakte ändern sich (einschließlich Beförderungen und interner Versetzungen).
- Telefonnummern. 42,9 % ändern sich oder werden inaktiv.
- E-Mail-Adressen. 37,3 % verfallen aufgrund von Jobwechseln.
Bei einer Datenbank mit 10.000 Kontakten bedeutet dies innerhalb eines Jahres 2.250 ungültige Datensätze und 6.580 Datensätze mit veralteten Informationen.
Warum Daten veralten
Mehrere Faktoren treiben diesen ständigen Verfall voran:
- Berufliche Mobilität. In wachstumsstarken Branchen (Technologie, Gesundheitswesen, professionelle Dienstleistungen) wechseln 30 bis 40 % der Fachkräfte jährlich ihren Arbeitsplatz. Selbst in stabilen Branchen bedeutet eine Mobilitätsrate von 25 bis 30 %, dass etwa jeder vierte Kontakt jedes Jahr den Arbeitgeber wechselt.
- Unternehmensveränderungen. Fusionen, Übernahmen und Umstrukturierungen verändern die Berichtsstrukturen über Nacht. Bei Unternehmensfusionen werden in der Regel 30 bis 50 % der Führungspositionen innerhalb von 12 Monaten konsolidiert.
- Fluktuation im Einkaufsausschuss. Im modernen B2B-Vertrieb sind durchschnittlich 11 Stakeholder pro Geschäft beteiligt. Angesichts der aktuellen Mobilitätsraten verlässt oft mindestens ein wichtiges Ausschussmitglied den Ausschuss mitten im Verkaufszyklus, was zu Verzögerungen bei den Geschäften führt.
- Multiplikationseffekt durch KI. KI-gestützte Vertriebsmitarbeiter benötigen aktuelle Daten, um zu funktionieren. Wenn sie mit 6 bis 12 Monate alten Informationen gefüttert werden, führt dies nicht nur zu falschen E-Mails, sondern auch zu peinlichen Personalisierungsfehlern. Wenn ein Mitarbeiter die alte Berufsbezeichnung einer Person erwähnt oder ein Unternehmen nennt, das diese Person vor Monaten verlassen hat, wirkt die Kontaktaufnahme offensichtlich automatisiert und schadet der Glaubwürdigkeit.
Die Kosten veralteter Daten
Untersuchungen schätzen, dass Datenqualitätsprobleme für mittelständische Unternehmen zu jährlichen Verlusten in Millionenhöhe führen, die durch verschwendete Marketingausgaben, verpasste Chancen und betriebliche Ineffizienzen entstehen.
Direkte Auswirkungen:
- Verlust an Vertriebsproduktivität. Vertriebsmitarbeiter verbringen mehr als ein Viertel ihrer Zeit damit, Leads mit falschen Informationen zu verfolgen, was jährlich Zehntausende an verschwendeten Gehältern pro Mitarbeiter bedeutet.
- Beeinträchtigung der E-Mail-Zustellbarkeit. Bei einer Bounce-Rate von über 2 % werden Strafen von Gmail und Outlook verhängt, wodurch die Zustellbarkeit in den Posteingängen drastisch auf die Hälfte oder weniger reduziert wird. Bei einer Rate von über 5 % riskieren Sie eine Sperrung – ein vollständiger Zustellungsausfall, dessen Behebung mehrere Monate dauern kann.
- Verschwendete Marketingausgaben. Wenn ein erheblicher Teil Ihrer Datenbank ungültig ist, verschwendet jede Kampagne einen vergleichbaren Teil ihres Budgets. Für Unternehmen, die erhebliche Ausgaben für Outbound-Marketing tätigen, bedeutet dies eine reine Verschwendung in Höhe von Hunderttausenden.
Woher stammen B2B-Daten?
B2B-Daten stammen aus öffentlich zugänglichen Quellen und von Anbietern gepflegten Datenbanken, die jeweils unterschiedliche Erfassungsmethoden, Aktualisierungsgeschwindigkeiten und Preismodelle haben.
Die wichtigsten Quellen
Die meisten B2B-Daten werden aus öffentlich zugänglichen Quellen gesammelt:
- LinkedIn. Die wichtigste Quelle für berufliche Identitäten und Beschäftigungshistorien (über 1,1 Milliarden Mitglieder, über 67 Millionen Unternehmensseiten weltweit).
- Crunchbase. Standardquelle für venture-finanzierte Unternehmen und Finanzierungsrunden (über 2 Millionen Unternehmen).
- Indeed/Glassdoor. Wichtige Quelle für die Verfolgung der Einstellungsgeschwindigkeit. Anbieter überwachen mehr als 7 Millionen aktive Stellenanzeigen, um expandierende Unternehmen zu identifizieren.
- Google Maps. Die wichtigste Quelle für lokale Unternehmensinformationen (über 200 Millionen Unternehmen und Orte weltweit).
- Öffentliche Aufzeichnungen. Behördliche Unterlagen, darunter SEC-Berichte und Gewerbescheine, liefern verifizierte rechtliche Informationen.
Wichtiger Punkt: Alle großen B2B-Datenanbieter beziehen ihre Daten aus denselben öffentlichen Quellen. Die Unterschiede liegen in der Aktualisierungshäufigkeit und den Verifizierungsmethoden.
Traditionelle Datenbanken vs. direkte Datensätze
Der wesentliche Unterschied liegt nicht in der Datenquelle, sondern in der Geschwindigkeit und Häufigkeit des Aktualisierungszyklus.
Traditionelles Anbietermodell:
Anbieter wie ZoomInfo oder Apollo sammeln Daten aus öffentlichen Quellen und kombinieren sie mit „Community”-Daten (E-Mail-Signaturen aus CRM-Integrationen). Allerdings aktualisieren sie ihre zentralen Datenbanken in der Regel in systematischen vierteljährlichen Zyklen (90–120 Tage). Da B2B-Daten monatlich um 2,1 % veralten, sind etwa 3–6 % der von Ihnen gekauften Kontakte aufgrund des Alters der Datensätze am Tag der Lieferung wahrscheinlich ungültig.
Alternative mit direkten Datensätzen:
Direkte Datensätze (wie die B2B-Datensätze von Bright Data) nutzen eine automatisierte Infrastruktur, um strukturierte Daten in hohen Frequenzen abzurufen:
- Tägliche Aktualisierungen. Für hochvolatile Daten wie Stellenanzeigen, Finanzierungsmeldungen und Führungswechsel.
- Wöchentliche/monatliche Aktualisierungen. Für stabile Daten wie Unternehmensdaten oder Standorte von Hauptsitzen.
Dieser Ansatz liefert Daten innerhalb von 24 bis 48 Stunden nach einer öffentlichen Aktualisierung und reduziert den Datenverfall im Vergleich zu vierteljährlichen Aktualisierungen um bis zu 80 %.
Preisvergleich (Preise für 2026)
| Funktion | Herkömmliche Anbieter | Direkte Datensätze (Bright Data) |
|---|---|---|
| Grundkosten | 15.000–30.000+ USD (Jahresvertrag) | 250 $ pro 100.000 Datensätze |
| Preismodell | Pro Arbeitsplatz / kreditbasiert | Bezahlung pro Datensatz / Keine Begrenzung der Anzahl der Arbeitsplätze |
| Aktualität der Daten | Aktualisierung alle 90–120 Tage | Tägliche/wöchentliche Aktualisierung |
| Eigentumsrechte | Daten „Leasing” (oft mit Ablaufdatum) | Unbefristetes Eigentumsrecht |
Der Kompromiss: Direkte Datensätze bieten aktuellere Daten zu 60–80 % geringeren Kosten, liefern jedoch Rohdateien (JSON, CSV, Parquet) anstelle einer integrierten Sales-Engagement-Plattform. Damit eignen sie sich ideal für Teams, die bestehende Tools wie Salesforce, HubSpot oder Outreach verwenden oder benutzerdefinierte KI-SDR-Agenten entwickeln.
Benutzerdefiniertes Scraping und KI-Integration
Für spezifische Anforderungen, wie die Verfolgung der Preise von Wettbewerbern oder die Preisüberwachung von Nischen-Jobbörsen, benötigen Sie eine benutzerdefinierte Web-Scraping-Infrastruktur.
- Web-Scraper-APIs. B2B-orientierte Scraper übernehmen automatisch die CAPTCHA-Lösung und die Proxy-Rotation, beginnend bei 0,75 $ pro 1.000 erfolgreichen Datensätzen.
- Effizienz von KI-Agenten. Die Verarbeitung von Roh-Webseiten für KI ist teuer. MCP-Server (Model Context Protocol) lösen dieses Problem, indem sie saubere, strukturierte Daten direkt an LLMs liefern, wodurch Ihre KI-Agenten schneller und kostengünstiger werden.
- Deep Lookup. Bei bestimmten Lücken verwendet Deep Lookup natürliche Sprachabfragen, um Datensätze abzugleichen; Sie zahlen nur für erfolgreich abgeglichene Ergebnisse.
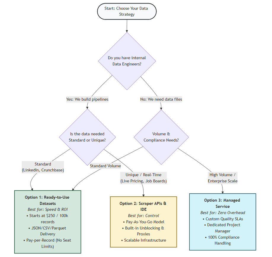
Drei Strategien für die Beschaffung von B2B-Daten
Die strategische Frage lautet nicht nur, wo man B2B-Daten findet, sondern auch, wie man zuverlässig darauf zugreifen kann, ohne defekte Scraper zu warten, veraltete Datensätze zu verwalten oder zu viel für ungenutzte Funktionen zu bezahlen.

Option 1: Kauf von gebrauchsfertigen Datensätzen
Am besten geeignet für: Unternehmen, die sofortigen Zugriff auf große Mengen vorstrukturierter Kontakt- und Unternehmensdaten benötigen.
Vorkonfigurierte Datensätze bieten regelmäßig aktualisierte Momentaufnahmen von Daten aus wichtigen Plattformen wie LinkedIn, Crunchbase und G2. Anstatt Daten selbst zu scrapen, laden Sie strukturierte Dateien herunter, die genau die Felder enthalten, die Sie benötigen – gefiltert nach Branche, Standort oder Unternehmensgröße.
- Wichtigste Vorteile: Zugriff auf Milliarden von Datensätzen aus über 120 Domänen; direkte Lieferung an Snowflake, S3 oder Google Cloud; vorab bereinigte Formate (JSON, CSV, Parquet) reduzieren die Vorverarbeitungszeit um 80–90 %.
- Wann Sie sich dafür entscheiden sollten. Sie benötigen Daten innerhalb von 24 bis 48 Stunden; Sie haben ein Jahresbudget von 5.000 bis 25.000 US-Dollar; Ihr Team bevorzugt Rohdaten-Pipelines gegenüber Software-Schnittstellen.
- Preise: Ab 250 USD pro 100.000 Datensätze.
Option 2: Benutzerdefinierte Sammlung erstellen
Am besten geeignet für: Technisch orientierte Teams, die proprietäre Tools entwickeln oder einzigartige Datenkombinationen benötigen.
Die moderne Infrastruktur übernimmt die technische Komplexität – CAPTCHA-Lösung, Rotierender Proxy und Ratenbegrenzung –, sodass sich Ihre Ingenieure auf die Datenlogik statt auf die Mechanik des Scrapings konzentrieren können.
- Verfügbare Tools: Web Scraper IDE (Ausführung von Scrapers als serverlose Funktionen), Scraping-Browser (automatische Entsperrung für dynamische Websites) und Zugriff auf das weltweit größte Residential-Proxy-Network (über 150 Millionen ethisch beschaffte IPs).
- Wann Sie sich dafür entscheiden sollten. Sie entwickeln proprietäre KI-Produkte, benötigen Echtzeit-Updates und haben 1–2 Dateningenieure.
- Geschätzte Kosten: 30.000 bis 60.000 US-Dollar Gesamtbetriebskosten im ersten Jahr (einschließlich Infrastruktur und Entwicklungszeit).
Option 3: Verwaltete Datendienste
Am besten geeignet für: Unternehmen, die KI-fähige Datenpipelines in großem Maßstab ohne technischen Aufwand benötigen.
Sie geben die Daten und das Format vor; Bright Data Managed Data Acquisition kümmert sich um die Erfassung, Bereinigung und Bereitstellung.
- Wichtigste Vorteile: Kein technischer Aufwand; garantierte Qualität mit einer Genauigkeit von 95–99 % gemäß SLA; 99,99 % Netzwerkverfügbarkeit; dediziertes Account-Management.
- Wann Sie sich dafür entscheiden sollten: Sie benötigen kontinuierlich mehr als 10 Millionen Datensätze; Sie haben kein internes Datenverarbeitungsteam; die Markteinführungszeit ist Ihr wichtigster Faktor.
- Preise: Die einmalige Einrichtung beginnt bei 500 $ pro Standard-Scraper (Skalierung für komplexe Unternehmens-Pipelines); der monatliche Service beginnt bei 1.500 $/Monat.
Wie moderne Teams B2B-Daten nutzen
B2B-Daten haben sich aus dem Vertriebsbereich herausgelöst und sind zur zentralen Infrastruktur für das gesamte Unternehmen geworden.
Vertriebsteams nutzen B2B-Daten, um hochgradig zielgerichtete Listen zu erstellen, die genau ihrem ICP entsprechen – dabei kombinieren sie verifizierte Direktwahlnummern, firmografische Filter, technografische Daten und Absichtssignale, um Accounts in einem Kauffenster zu identifizieren. Die Verbindungsraten verbessern sich um das 3- bis 5-fache (von 1-2 % auf 5-10 %) und die Verkaufszyklen verkürzen sich um 20-30 %.
Marketingteams kombinieren technografische Daten mit Absichtssignalen, um Kampagnen zu erstellen, die direkt auf die Bedürfnisse potenzieller Kunden zugeschnitten sind und spezifische Probleme wie die Einschränkungen älterer Systeme ansprechen. Die CAC sinkt in der Regel um 30–50 % und die Klickrate verbessert sich um das 2- bis 4-fache gegenüber generischem Targeting.
Operative Teams nutzen automatisierte Anreicherung, um manuelle Dateneingaben zu vermeiden – sie füllen sofort Jobtitel, Unternehmensgröße und Technologie-Stack mit vollständiger Datenherkunft aus, wenn Leads in das CRM eingegeben werden. Die Recherchezeit sinkt von mehreren Minuten pro Lead auf nahezu null.
Strategieteams verfolgen mithilfe von B2B-Datensignalen Einstellungsanstiege, Technologiewandel und geografische Expansionen von Wettbewerbern. So können sie unterversorgte Nischen identifizieren und aufkommende Wettbewerber frühzeitig erkennen, basierend auf beobachteten Trends statt auf verzögerten Ergebnissen der Marktforschung.
Implementierung von Datenqualitätspraktiken
Um genaue B2B-Daten zu erhalten, muss man von einer periodischen Bereinigung zu einer kontinuierlichen Validierung übergehen – automatisierte Systeme, die verhindern, dass Ihr CRM durch Datenverfall beeinträchtigt wird.
Drei wichtige Verfahren:
- Filtern Sie an der Quelle. Sammeln Sie nicht jeden Lead. Wenden Sie bei der Erfassung strenge Filter an (z. B. „Muss in den letzten 6 Monaten Serie B aufgebracht haben” oder „Muss Salesforce Enterprise verwenden”). Wenn Ihr CRM 50.000 Kontakte hat, aber nur 10.000 Ihrem ICP entsprechen, zahlen Sie für die Pflege von 40.000 irrelevanten Datensätzen.
- Planen Sie regelmäßige Aktualisierungen. Legen Sie Aktualisierungszeitpläne basierend auf dem Kontowert fest. Hochwertige Konten (mit einem Potenzial von über 100.000 US-Dollar) müssen wöchentlich bis monatlich aktualisiert werden. Standardmäßige Prospektierung erfordert monatliche bis vierteljährliche Aktualisierungen (30–90 Tage). Bei einem monatlichen Verfall von 2,1 % sammelt sich in einer 90 Tage alten Liste etwa 6 % ungültige Kontakte an.
- Verwenden Sie einen mehrschichtigen Ansatz. Überprüfen Sie zunächst die vorhandenen CRM-Daten (ohne Kosten). Führen Sie Abfragen von Datensätzen für eine kostengünstige Batch-Anreicherung durch (unter 0,01 $ pro Feld). Reservieren Sie die Echtzeit-Anreicherung (0,05–0,25 $ pro Kontakt) nur für hochwertige Konten. Dadurch werden die Gesamtkosten um 80–90 % gegenüber einer Echtzeit-Anreicherung aller Kontakte reduziert.
Qualitätsziele: Halten Sie die E-Mail-Bounce-Rate unter 1 % (2 % lösen Strafen von Gmail/Outlook aus), die Telefonverbindungsrate für Mobilgeräte über 20 % und die Duplikatsrate unter 2 %.
Auswahl des richtigen B2B-Datenanbieters
Die Auswahl des richtigen B2B-Datenanbieters wirkt sich über Jahre hinweg auf die Vertriebsproduktivität, die Datenqualität und das Budget aus. Schauen Sie über die Anzahl der Datensätze hinaus und konzentrieren Sie sich auf operative Faktoren:
1. Datengenauigkeit und Aktualität
Verifizierungsstandards. Verwendet der Anbieter Echtzeit-Verifizierung? Ziel: E-Mail-Bounce-Raten unter 1 %, Telefonverbindungsraten über 15 %.
Fragen Sie konkret:
- Wie hoch ist Ihre gemessene Bounce-Rate über alle Kunden hinweg?
- Wie überprüfen Sie Telefonnummern?
- Wie oft werden Kontakte erneut überprüft?
Aktualisierungshäufigkeit. Wird die Datenbank alle 30 bis 90 Tage aktualisiert? Jeder Zyklus von mehr als 120 Tagen birgt erhebliche Qualitätsrisiken. Berechnen Sie den Verfall: Eine Datenbank, die alle 120 Tage aktualisiert wird, enthält bei der Zustellung etwa 8 % ungültige Kontakte (4 Monate × 2,1 % monatlich). Durch monatliche Aktualisierungen bleibt der Verfall unter 2 %.
Zuverlässigkeit der Infrastruktur. Achten Sie bei benutzerdefiniertem Scraping auf dokumentierte Verfügbarkeitsgarantien (99,9 %+ SLA) und veröffentlichte Erfolgsraten (95 %+ für Scraping-Erfolg, CAPTCHA-Lösung und Proxy-Verfügbarkeit).
2. Einhaltung gesetzlicher Vorschriften und Herkunft der Daten
Kann der Anbieter dokumentieren, woher seine Daten stammen? Fordern Sie Compliance-Dokumente (DSGVO, CCPA) an und vergewissern Sie sich, dass Datenschutzkontrollen wie „Do Not Call”-Filter angeboten werden. Die meisten etablierten Anbieter kümmern sich darum – Ihr Rechtsteam kann die Einzelheiten während der Vertragsverhandlungen prüfen.
Fragen Sie nach: Dokumentation der Datenherkunft, Zeitstempel der Erfassung und Quellenangaben.
3. KI-Integration und technische Fähigkeiten
Die Daten müssen für die sofortige Verwendung in Ihren KI-Tools, Ihrem CRM und Ihrem Data Warehouse bereit sein:
CRM-Kompatibilität. Lässt sich das System mit Ihrem CRM (Salesforce, HubSpot, Pipedrive) synchronisieren, um Datensätze anzureichern und Duplikate zu vermeiden? Achten Sie auf native Integrationen, API-Zugriff, Webhook-Unterstützung und Massenimport/-export.
Standardformate. Werden die Daten in Standardformaten (JSON, CSV, Parquet) mit konsistenten Schemata und dokumentierten Datenwörterbüchern geliefert?
Echtzeit-Updates. Kann der Anbieter Datensätze bei Bedarf in Echtzeit aktualisieren? Mit Echtzeit-APIs können Sie Kontakte bei der Formularübermittlung anreichern, E-Mails vor Kampagnen überprüfen und Telefonnummern vor dem Wählen validieren.
4. Klare Preis- und Vertragsbedingungen
Bezahlen Sie für Ergebnisse: Bezahlen Sie nur für Datensätze, die Ihren Qualitätsstandards entsprechen? Einige Anbieter berechnen Gebühren für Suchvorgänge, Vorschauen oder fehlgeschlagene Übereinstimmungen. Best Practice: Bezahlen Sie nur für erfolgreich gelieferte, qualitätsgeprüfte Datensätze.
Keine versteckten Gebühren. Achten Sie auf Lizenzen pro Arbeitsplatz, API-Anfragegebühren, Exportgebühren, Strafen für Überschreitungen, Einrichtungsgebühren und Schulungskosten.
Datenhoheit: Behalten Sie nach einer Kündigung weiterhin Zugriff auf exportierte Datensätze? Sobald Sie Daten gekauft haben, sollten Sie dauerhaft Eigentümer dieser Daten sein.
Vertragsflexibilität. Können Sie monatlich kündigen oder sind Sie an Jahresverträge gebunden? Können Sie je nach saisonalem Bedarf nach oben oder unten skalieren?
Wichtige Erkenntnisse
Wenn Sie sich nur 5 Dinge aus diesem Leitfaden merken:
- Kontaktdaten werden innerhalb weniger Monate unzuverlässig, da Fachkräfte jährlich zu 25–40 % den Arbeitsplatz wechseln. Überprüfen Sie die Daten regelmäßig (alle 30–90 Tage) und verwenden Sie stabile Identifikatoren wie LinkedIn-Profil-URLs, um die Kontinuität zu gewährleisten.
- Herkömmliche Anbieter aktualisieren ihre Daten vierteljährlich (alle 90–120 Tage), was bedeutet, dass die Daten bei der Lieferung 30–90 Tage alt sind und bereits zu 3–6 % veraltet sind. Direkte Datensätze mit täglichen/wöchentlichen/monatlichen Aktualisierungen reduzieren den Verfall um 60–80 %.
- Die Preismodelle unterscheiden sich erheblich (Preise für 2026) – traditionelle Verträge kosten jährlich Zehntausende mit Beschränkungen pro Arbeitsplatz, während direkte Datensätze deutlich weniger kosten und keine Arbeitsplatzbeschränkungen haben. Bei gleicher Abdeckung sind direkte Datensätze in der Regel wesentlich kostengünstiger.
- Verwenden Sie einen mehrschichtigen Ansatz – überprüfen Sie zunächst die vorhandenen CRM-Daten (ohne Kosten), verwenden Sie Datensätze für die Batch-Anreicherung (minimale Kosten pro Feld) und reservieren Sie die Echtzeit-Anreicherung nur für hochwertige Konten.
- Validieren Sie vor der Entscheidung – fordern Sie Beispieldaten an, die Ihrem ICP entsprechen, testen Sie die tatsächlichen Bounce-Raten in einer kleinen Kampagne und messen Sie die Telefonverbindungsraten, bevor Sie Verträge unterzeichnen.
Sehen Sie den Unterschied, den hochwertige Daten machen
Laden Sie eine kostenlose Probe unseres B2B-Datensatzes herunter, um ihn mit Ihrem aktuellen Anbieter zu vergleichen. Filtern Sie nach Ihrem idealen Kundenprofil, testen Sie die Datenqualität und messen Sie die tatsächlichen Absprungraten. Keine Kreditkarte erforderlich.
Kostenlose Probe herunterladen
Sind Sie bereit, loszulegen? Preise anzeigen | Mit dem Vertrieb sprechen
Häufig gestellte Fragen
Wie oft sollte ich meine B2B-Datenbank aktualisieren?
Aktualisieren Sie die Kontaktdaten je nach Kontowert alle 30 bis 90 Tage. Konten mit hoher Priorität müssen wöchentlich aktualisiert werden, während Standard-Prospektionen eine monatliche Aktualisierung erfordern. Bei einer monatlichen Datenverfallrate von 2,1 % enthält eine 90 Tage alte Liste 6 % ungültige Kontakte – genug, um bei Gmail und Outlook Strafen für Bounce-Raten über 2 % auszulösen.
Wie speise ich B2B-Daten in meine KI-Agenten ein?
KI-Agenten benötigen Echtzeit-Datenzugriff. Zu den modernen Ansätzen gehören Tools für natürliche Sprache wie Deep Lookup (0,05 bis 0,25 US-Dollar pro Kontakt) für On-Demand-Abfragen, regelmäßig aktualisierte Datenbanken über SQL (wöchentliche/monatliche Aktualisierungen) oder MCP-Server für die direkte Web-Extraktion. Wählen Sie je nach Autonomiestufe Ihres Agenten und Ihren Budgetbeschränkungen.
Sollte ich meine B2B-Datenlösung selbst entwickeln oder kaufen?
Verwenden Sie ein 70/20/10-Framework: Weisen Sie 70 % für gebrauchsfertige Datensätze (unter 0,01 $ pro Datensatz) für eine breite Abdeckung, 20 % für Echtzeit-Anreicherung (0,05 bis 0,25 $ pro Kontakt) für aktive Leads und 10 % für benutzerdefiniertes Scraping für proprietäre Signale zu. Dadurch werden kostengünstige Massendaten mit frischer Anreicherung und Wettbewerbsvorteilen in Einklang gebracht.
Wie messe ich den ROI von Verbesserungen der Datenqualität?
Verfolgen Sie drei Kennzahlen: die Erfolgsquote der Agenten (60 %+ Aufgabenabschluss gegenüber 20-30 % bei schlechten Daten, Einsparungen von 30.000+ USD pro SDR), die Domain-Reputation (Bounce-Rate unter 1 % halten; >2 % lösen Strafen aus) und die Zeitersparnis (15-20 Minuten bis 2 Sekunden pro Lead, was einer jährlichen Einsparung von 75.000+ USD für Teams entspricht, die monatlich mehr als 500 Leads bearbeiten).