About Bright Data

Bright Data ist die weltweit führende Webdatenplattform und unterstützt die öffentlichen Datenanforderungen von über 20.000 Organisationen in nahezu allen Branchen. Unsere Lösungen werden genutzt, um KI zu fördern sowie Webdaten für intelligentere Entscheidungen zu recherchieren, zu überwachen und zu analysieren. Bright Data bietet eine komplette Webdatenplattform, von preisgekrönten Proxy-Netzwerken und KI-gestützten Web-Scraping-Tools bis hin zu dynamisch aktualisierten Datensätzen, einer beispiellosen Suite für Datenintelligenz im Einzelhandel und E-Commerce sowie vollständig verwalteten Datendiensten.
Die Zugänglichkeit öffentlicher Webdaten ist unerlässlich, um offene Märkte wettbewerbsfähig zu halten und verschiedene Datentypen für LLMs bereitzustellen. Als Branchenführer setzen wir uns für den Schutz öffentlicher Webdaten ein. Bright Data hat bewiesen, dass ethische und transparente Praktiken beim Web-Scraping für legitime geschäftliche Zwecke und Initiativen zum sozialen Wohl rechtlich unbedenklich sind. Wir sind sehr stolz darauf, mit über 5.500 erteilten Patenten eine Vorreiterrolle bei Innovationen im Bereich Webdaten einzunehmen.

Werden Sie Teil unserer Kultur, Dinge zu erledigen
Unsere kundenorientierte, wertorientierte Kultur und unsere transparente Unternehmens-DNA lassen sich in drei Worten zusammenfassen: „Getting things DONE!“ Wir glauben, dass echter Wert durch echte Handlungen in der realen Welt geschaffen wird, nicht durch das Streben nach Perfektion. Dieser Ansatz hat uns zu besseren Ergebnissen für unsere Kunden und zu branchenführenden Erfolgen geführt.
Verantwortungsvolle Datenerhebung
Ethisches Handeln, die Einhaltung gesetzlicher Vorschriften (DSGVO und CCPA) und der Schutz unseres Netzwerks haben für uns oberste Priorität. Aus diesem Grund werden alle unsere Kollegen, Partner und Kunden gründlich überprüft, während unsere Netzwerke zusätzlich zu externen Audits sowohl automatisierten als auch manuellen Kontrollen unterzogen werden.
Datenführerschaft
Unser globales Team wird von führenden Datenspezialisten geleitet, die unseren Kunden rund um die Uhr maßgeschneiderte Betreuung, Support und Innovation bieten. Diese Frauen und Männer arbeiten jeden Tag hart daran, das Internet transparenter und unvoreingenommener zu machen.
Wir glauben an:
Aus diesem Grund beschäftigen wir hauseigene Köche, die täglich gesunde und köstliche Mahlzeiten zubereiten.
Aus diesem Grund stellen wir unseren Mitarbeitern die beste verfügbare Ausrüstung zur Verfügung.
Deshalb sind alle unsere Mitarbeiter herzlich eingeladen, ihre vierbeinigen Freunde mit zur Arbeit zu bringen, wo sich unsere Hundespaziergänger um sie kümmern.
Deshalb stellen wir nur die talentiertesten Fachleute aus aller Welt ein.
Unsere globale Familie willkommen heißen
Der Geist und die Werte von Bright Data reichen weit über unseren Hauptsitz hinaus und umfassen unsere vielfältige, globale Familie von Mitarbeitern in den USA, Europa, Indien und anderen Ländern. Wir setzen uns dafür ein, ein integratives, unterstützendes Arbeitsumfeld für alle unsere Teammitglieder zu schaffen, unabhängig von ihrem Standort.
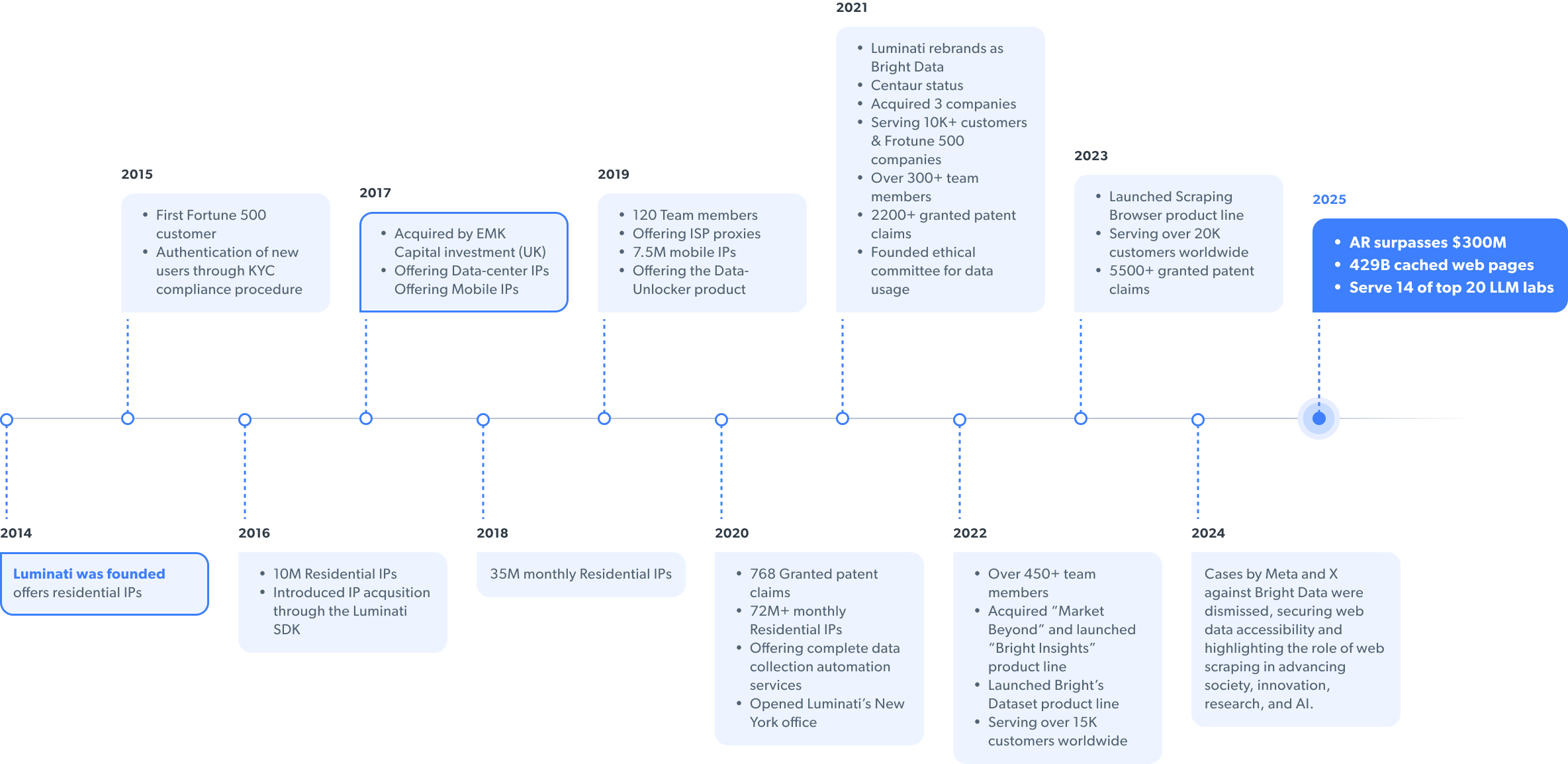
Unsere Reise
Unsere Reise
Wir haben uns von einer Proxy-Infrastruktur zur weltweit führenden Plattform für die Erfassung von Webdaten entwickelt. Um unsere Entwicklung zu feiern, haben wir Luminati Networks in Bright Data umbenannt. Heute ist unsere proprietäre Technologie die beste ihrer Art und wird von Fortune-500-Unternehmen, akademischen Einrichtungen und führenden Unternehmen auf der ganzen Welt eingesetzt.

Unsere Führung
Gründer





















